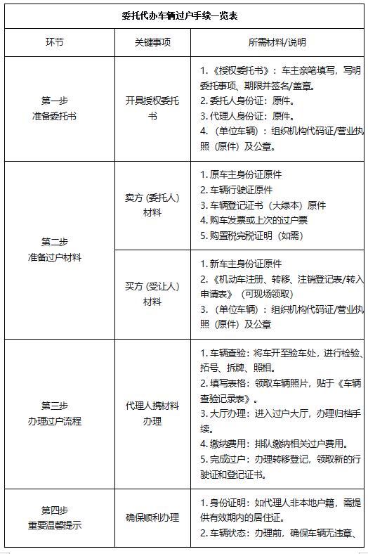
想办理车辆过户手续,却被工作等其他事情占满时间,抽不开身亲自办理?委托他人代办是省时又省心的选择!今天小编带您一起理清代办车辆过户的核心手续,避免白跑一趟。
委托代办虽然省时省力,但材料齐全、流程合规是前提。收藏此表,能让您的代办过户之路更加顺畅无忧!
免责声明:本文使用的图文等作品来源于网络,转载文章所有版权均属于原作者。我们尊重著作权所有人的合法权益,我们也注重精选好文分享,如涉及版权问题,请著作权人告知我方删除,谢谢。
打开微信客户端 "扫一扫"
或关注微信公众号:广骏二手车

2018年07月上牌,10.00万公里

2021年03月上牌,7.20万公里

2024年02月上牌,2.10万公里

2018年07月上牌,4.10万公里

2022年03月上牌,7.00万公里

2022年01月上牌,6.00万公里
客服热线
官方微信号
官方小程序